Skip to content
NoteInstagramTwitterYouTube
0263-33-8600  ご相談・お問い合わせ  アクセス English | 中文 | 日本語
 English | 中文 | 日本語
相澤病院 | 長野県松本市 | 社会医療法人財団 慈泉会 ロゴ 相澤病院 | 長野県松本市 | 社会医療法人財団 慈泉会 ロゴ 相澤病院 | 長野県松本市 | 社会医療法人財団 慈泉会 ロゴ
  • 病院紹介
    • 病院紹介
    • 110年の歴史
    • 質と安全への取り組み
    • 患者さん中心の医療
    • 統計情報
    • 認定・指定
    • 臨床研究・治験
      • 臨床研究
      • 治験について
    • イベント・地域活動
      • 健康講座
        • 相澤病院の出張授業
      • 認知症カフェ(Aiカフェ道しるべ)
      • 地域活動・ボランティア
    • メディア・広報
      • 報道関係の方へ
      • 広報誌・刊行物
      • ブランドアンバサダー 小平奈緒
    • 職員の派遣について
    • ご寄付について
    • 病児保育室「ひだまり」
  • 疾患と治療
    • 4大疾病の診療体制
      • がん
      • 脳卒中
      • 心臓病
      • 糖尿病
    • 主な疾患
      • がん
      • 脳・神経
      • 心臓
      • 肺・気管支
      • 胃・食道
      • 大腸・小腸
      • 肝臓・胆道・膵臓
      • 乳腺・甲状腺
      • 糖尿病・内分泌
      • 腎臓・尿管・膀胱
      • 前立腺・精巣
      • 子宮・卵巣
      • 骨・関節・筋肉
      • 皮膚
      • 目
      • 耳・鼻・のど
      • 口・あご・歯
  • 診療科・専門施設
    • 診療科のご紹介
      • 救急科
      • 総合内科
      • リウマチ・膠原病内科
      • 脳神経内科
      • 脳神経外科
      • 脳血管内治療科
      • リハビリテーション科
      • 外科センター
        • 食道胃外科
        • 大腸外科
        • 肝胆膵外科
        • 呼吸器外科
        • 乳腺・甲状腺外科
        • 小児外科
      • 循環器内科
      • 心臓血管外科
      • 呼吸器内科
      • 睡眠時無呼吸治療科
      • 消化器内科・内視鏡科
      • 肝臓病センター(肝疾患外来)
      • 糖尿病内科
      • 腎臓内科
      • 泌尿器科
      • 整形外科
      • スポーツ疾患科
      • 形成外科
      • 産婦人科
      • 小児科
      • 眼科
      • 耳鼻いんこう科
      • 歯科口腔外科
      • 化学療法科
      • 放射線治療科
        • 陽子線治療センター
        • トモセラピーセンター
        • ガンマナイフセンター
      • 緩和ケア科
      • 遺伝子診療科
      • 病理診断科
      • 放射線診断科
      • 麻酔科
      • 精神神経科
      • 脊椎脊髄センター
    • 医師のご紹介
    • 専門施設のご紹介
      • 救命救急センター
      • がん集学治療センター
      • ロボット手術センター
  • 受診のご案内
    • 外来受診のご案内
    • 外来医師担当表
    • ご相談・お問い合わせ
      • 医療福祉相談室
      • 患者相談室
      • がん相談支援センター
      • 入退院支援室
      • 治験について
    • セカンドオピニオン
    • 連携医療機関のご案内
    • 入院・お見舞いのご案内
    • お産のご案内
      • 診療のご案内
      • 入院について
      • 各種教室
      • よくあるご質問
    • 医療費のお支払いについて
    • PHRサービス「NOBORI」
    • 患者さん・ご家族への説明動画
  • 医療関係者の方へ
    • 患者さんのご紹介について
    • 病診連携・病病連携
    • 保険薬局の方へ
      • 薬薬連携の取り組み
      • がん治療薬剤承認レジメン
      • トレーシングレポート
      • がん治療薬剤のお問い合わせ
    • 相澤シミュレーションセンター
    • 医学雑誌
  • 採用情報
    • 採用情報
      • 相澤病院
      • 相澤健康センター
      • 相澤東病院
      • 地域在宅医療支援センター
      • サービス付き高齢者向け住宅「結」
      • Aiショップ
    • 職員向け研修(J-TES)
    • 奨学金制度
    • 働き方・福利厚生
    • 職種別キャリアサポート
      • 医師
      • 専攻医
      • 卒後臨床研修医
      • 看護職
      • 薬剤師
      • リハセラピスト
        • 救急リハ科
        • 内部疾患リハ科
        • 整形外科リハ科
        • スポーツリハ科
        • 脳卒中脳神経リハ科
        • 回復期リハ科
      • 介護福祉士
      • 臨床検査技師
      • 管理栄養士
      • 臨床工学技士
      • 社会福祉士
      • コメディカル
      • アシスタント・その他職種
      • 事務職・病院受付スタッフ
    • 募集要項
      • 医師
      • 専攻医
      • 卒後臨床研修医
      • 看護職(新卒)
      • 看護職(中途)
      • 薬剤師
      • リハセラピスト
      • 臨床検査技師
      • 臨床工学技士
      • 診療放射線技師・医学物理士
      • 管理栄養士
      • 介護福祉士
      • 社会福祉士
      • コメディカル
      • アシスタント・その他職種
      • 事務職
    • 採用・見学・インターンシップに関するお問い合わせ
  • 関連施設
    • 慈泉会の紹介
    • 相澤病院
    • 相澤東病院
    • 相澤健康センター
    • 地域在宅医療支援センター
    • サービス付き高齢者向け住宅「結」
    • 脳画像研究所
    • 相澤健康スポーツ医科学センター(JAMS)
    • Aiショップ
  • 病院紹介
    • 病院紹介
    • 110年の歴史
    • 質と安全への取り組み
    • 患者さん中心の医療
    • 統計情報
    • 認定・指定
    • 臨床研究・治験
      • 臨床研究
      • 治験について
    • イベント・地域活動
      • 健康講座
        • 相澤病院の出張授業
      • 認知症カフェ(Aiカフェ道しるべ)
      • 地域活動・ボランティア
    • メディア・広報
      • 報道関係の方へ
      • 広報誌・刊行物
      • ブランドアンバサダー 小平奈緒
    • 職員の派遣について
    • ご寄付について
    • 病児保育室「ひだまり」
  • 疾患と治療
    • 4大疾病の診療体制
      • がん
      • 脳卒中
      • 心臓病
      • 糖尿病
    • 主な疾患
      • がん
      • 脳・神経
      • 心臓
      • 肺・気管支
      • 胃・食道
      • 大腸・小腸
      • 肝臓・胆道・膵臓
      • 乳腺・甲状腺
      • 糖尿病・内分泌
      • 腎臓・尿管・膀胱
      • 前立腺・精巣
      • 子宮・卵巣
      • 骨・関節・筋肉
      • 皮膚
      • 目
      • 耳・鼻・のど
      • 口・あご・歯
  • 診療科・専門施設
    • 診療科のご紹介
      • 救急科
      • 総合内科
      • リウマチ・膠原病内科
      • 脳神経内科
      • 脳神経外科
      • 脳血管内治療科
      • リハビリテーション科
      • 外科センター
        • 食道胃外科
        • 大腸外科
        • 肝胆膵外科
        • 呼吸器外科
        • 乳腺・甲状腺外科
        • 小児外科
      • 循環器内科
      • 心臓血管外科
      • 呼吸器内科
      • 睡眠時無呼吸治療科
      • 消化器内科・内視鏡科
      • 肝臓病センター(肝疾患外来)
      • 糖尿病内科
      • 腎臓内科
      • 泌尿器科
      • 整形外科
      • スポーツ疾患科
      • 形成外科
      • 産婦人科
      • 小児科
      • 眼科
      • 耳鼻いんこう科
      • 歯科口腔外科
      • 化学療法科
      • 放射線治療科
        • 陽子線治療センター
        • トモセラピーセンター
        • ガンマナイフセンター
      • 緩和ケア科
      • 遺伝子診療科
      • 病理診断科
      • 放射線診断科
      • 麻酔科
      • 精神神経科
      • 脊椎脊髄センター
    • 医師のご紹介
    • 専門施設のご紹介
      • 救命救急センター
      • がん集学治療センター
      • ロボット手術センター
  • 受診のご案内
    • 外来受診のご案内
    • 外来医師担当表
    • ご相談・お問い合わせ
      • 医療福祉相談室
      • 患者相談室
      • がん相談支援センター
      • 入退院支援室
      • 治験について
    • セカンドオピニオン
    • 連携医療機関のご案内
    • 入院・お見舞いのご案内
    • お産のご案内
      • 診療のご案内
      • 入院について
      • 各種教室
      • よくあるご質問
    • 医療費のお支払いについて
    • PHRサービス「NOBORI」
    • 患者さん・ご家族への説明動画
  • 医療関係者の方へ
    • 患者さんのご紹介について
    • 病診連携・病病連携
    • 保険薬局の方へ
      • 薬薬連携の取り組み
      • がん治療薬剤承認レジメン
      • トレーシングレポート
      • がん治療薬剤のお問い合わせ
    • 相澤シミュレーションセンター
    • 医学雑誌
  • 採用情報
    • 採用情報
      • 相澤病院
      • 相澤健康センター
      • 相澤東病院
      • 地域在宅医療支援センター
      • サービス付き高齢者向け住宅「結」
      • Aiショップ
    • 職員向け研修(J-TES)
    • 奨学金制度
    • 働き方・福利厚生
    • 職種別キャリアサポート
      • 医師
      • 専攻医
      • 卒後臨床研修医
      • 看護職
      • 薬剤師
      • リハセラピスト
        • 救急リハ科
        • 内部疾患リハ科
        • 整形外科リハ科
        • スポーツリハ科
        • 脳卒中脳神経リハ科
        • 回復期リハ科
      • 介護福祉士
      • 臨床検査技師
      • 管理栄養士
      • 臨床工学技士
      • 社会福祉士
      • コメディカル
      • アシスタント・その他職種
      • 事務職・病院受付スタッフ
    • 募集要項
      • 医師
      • 専攻医
      • 卒後臨床研修医
      • 看護職(新卒)
      • 看護職(中途)
      • 薬剤師
      • リハセラピスト
      • 臨床検査技師
      • 臨床工学技士
      • 診療放射線技師・医学物理士
      • 管理栄養士
      • 介護福祉士
      • 社会福祉士
      • コメディカル
      • アシスタント・その他職種
      • 事務職
    • 採用・見学・インターンシップに関するお問い合わせ
  • 関連施設
    • 慈泉会の紹介
    • 相澤病院
    • 相澤東病院
    • 相澤健康センター
    • 地域在宅医療支援センター
    • サービス付き高齢者向け住宅「結」
    • 脳画像研究所
    • 相澤健康スポーツ医科学センター(JAMS)
    • Aiショップ
  • 病院紹介
    • 病院紹介
    • 110年の歴史
    • 質と安全への取り組み
    • 患者さん中心の医療
    • 統計情報
    • 認定・指定
    • 臨床研究・治験
      • 臨床研究
      • 治験について
    • イベント・地域活動
      • 健康講座
        • 相澤病院の出張授業
      • 認知症カフェ(Aiカフェ道しるべ)
      • 地域活動・ボランティア
    • メディア・広報
      • 報道関係の方へ
      • 広報誌・刊行物
      • ブランドアンバサダー 小平奈緒
    • 職員の派遣について
    • ご寄付について
    • 病児保育室「ひだまり」
  • 疾患と治療
    • 4大疾病の診療体制
      • がん
      • 脳卒中
      • 心臓病
      • 糖尿病
    • 主な疾患
      • がん
      • 脳・神経
      • 心臓
      • 肺・気管支
      • 胃・食道
      • 大腸・小腸
      • 肝臓・胆道・膵臓
      • 乳腺・甲状腺
      • 糖尿病・内分泌
      • 腎臓・尿管・膀胱
      • 前立腺・精巣
      • 子宮・卵巣
      • 骨・関節・筋肉
      • 皮膚
      • 目
      • 耳・鼻・のど
      • 口・あご・歯
  • 診療科・専門施設
    • 診療科のご紹介
      • 救急科
      • 総合内科
      • リウマチ・膠原病内科
      • 脳神経内科
      • 脳神経外科
      • 脳血管内治療科
      • リハビリテーション科
      • 外科センター
        • 食道胃外科
        • 大腸外科
        • 肝胆膵外科
        • 呼吸器外科
        • 乳腺・甲状腺外科
        • 小児外科
      • 循環器内科
      • 心臓血管外科
      • 呼吸器内科
      • 睡眠時無呼吸治療科
      • 消化器内科・内視鏡科
      • 肝臓病センター(肝疾患外来)
      • 糖尿病内科
      • 腎臓内科
      • 泌尿器科
      • 整形外科
      • スポーツ疾患科
      • 形成外科
      • 産婦人科
      • 小児科
      • 眼科
      • 耳鼻いんこう科
      • 歯科口腔外科
      • 化学療法科
      • 放射線治療科
        • 陽子線治療センター
        • トモセラピーセンター
        • ガンマナイフセンター
      • 緩和ケア科
      • 遺伝子診療科
      • 病理診断科
      • 放射線診断科
      • 麻酔科
      • 精神神経科
      • 脊椎脊髄センター
    • 医師のご紹介
    • 専門施設のご紹介
      • 救命救急センター
      • がん集学治療センター
      • ロボット手術センター
  • 受診のご案内
    • 外来受診のご案内
    • 外来医師担当表
    • ご相談・お問い合わせ
      • 医療福祉相談室
      • 患者相談室
      • がん相談支援センター
      • 入退院支援室
      • 治験について
    • セカンドオピニオン
    • 連携医療機関のご案内
    • 入院・お見舞いのご案内
    • お産のご案内
      • 診療のご案内
      • 入院について
      • 各種教室
      • よくあるご質問
    • 医療費のお支払いについて
    • PHRサービス「NOBORI」
    • 患者さん・ご家族への説明動画
  • 医療関係者の方へ
    • 患者さんのご紹介について
    • 病診連携・病病連携
    • 保険薬局の方へ
      • 薬薬連携の取り組み
      • がん治療薬剤承認レジメン
      • トレーシングレポート
      • がん治療薬剤のお問い合わせ
    • 相澤シミュレーションセンター
    • 医学雑誌
  • 採用情報
    • 採用情報
      • 相澤病院
      • 相澤健康センター
      • 相澤東病院
      • 地域在宅医療支援センター
      • サービス付き高齢者向け住宅「結」
      • Aiショップ
    • 職員向け研修(J-TES)
    • 奨学金制度
    • 働き方・福利厚生
    • 職種別キャリアサポート
      • 医師
      • 専攻医
      • 卒後臨床研修医
      • 看護職
      • 薬剤師
      • リハセラピスト
        • 救急リハ科
        • 内部疾患リハ科
        • 整形外科リハ科
        • スポーツリハ科
        • 脳卒中脳神経リハ科
        • 回復期リハ科
      • 介護福祉士
      • 臨床検査技師
      • 管理栄養士
      • 臨床工学技士
      • 社会福祉士
      • コメディカル
      • アシスタント・その他職種
      • 事務職・病院受付スタッフ
    • 募集要項
      • 医師
      • 専攻医
      • 卒後臨床研修医
      • 看護職(新卒)
      • 看護職(中途)
      • 薬剤師
      • リハセラピスト
      • 臨床検査技師
      • 臨床工学技士
      • 診療放射線技師・医学物理士
      • 管理栄養士
      • 介護福祉士
      • 社会福祉士
      • コメディカル
      • アシスタント・その他職種
      • 事務職
    • 採用・見学・インターンシップに関するお問い合わせ
  • 関連施設
    • 慈泉会の紹介
    • 相澤病院
    • 相澤東病院
    • 相澤健康センター
    • 地域在宅医療支援センター
    • サービス付き高齢者向け住宅「結」
    • 脳画像研究所
    • 相澤健康スポーツ医科学センター(JAMS)
    • Aiショップ

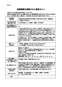
R6-55

前

R6-55

miyazawa_pr2025-01-28T10:06:08+09:002025年01月28日|

FacebookTwitter電子メール

最近の投稿

  • 「世界糖尿病デー in 相澤病院2025」開催のご案内
  • 「がん関連のトレーシングレポート事例に学ぶ会(オンライン)」開催のご案内
  • リハセラピスト 就職説明会開催のお知らせ
  • 奨学金制度説明会のお知らせ
  • 【老健等高齢者施設職員の皆さま】救急搬送時の負担軽減に向けた「デジタル問診」導入のお知らせ

アーカイブ

2025年11月
月 火 水 木 金 土 日
 12
3456789
10111213141516
17181920212223
24252627282930
« 10月    

〒390-8510 長野県松本市本庄2-5-1 Tel.0263-33-8600 Fax.0263-32-6763

救命救急センター
地域がん診療連携拠点病院
地域医療支援病院
基幹型臨床研修病院

病院紹介
  • 病院紹介
  • 110年の歴史
  • 質と安全への取り組み
  • 患者さん中心の医療
  • 統計情報
  • 認定・指定
  • 臨床研究
  • 治験について
  • イベント・地域活動
  • メディア・広報
  • 職員の派遣について
  • ご寄付について
  • 病児保育室「ひだまり」
疾患と治療
  • がん
  • 脳卒中
  • 心臓病
  • 糖尿病
  • 主な疾患
診療科・専門施設
  • 診療科のご紹介
  • 医師のご紹介
  • 専門施設のご紹介
受診のご案内
  • 外来受診のご案内
  • 外来診療担当表
  • ご相談・お問い合わせ
  • セカンドオピニオン
  • 連携医療機関のご案内
  • 入院・お見舞いのご案内
  • お産のご案内
  • 医療費のお支払い
  • PHRサービス「NOBORI」
  • 患者さん・ご家族への説明動画
アクセス
  • アクセス
  • フロアマップ
医療関係者の方へ
  • 患者さんのご紹介
  • 病診連携・病病連携
  • 保険薬局の方へ
  • 相澤シミュレーションセンター
  • 医学雑誌
採用情報
  • 採用情報
  • 職員向け研修(J-TES)
  • 奨学金制度
  • 働き方・福利厚生
  • 職種別キャリアサポート
  • 採用に関するお問い合わせ
運営組織
  • 慈泉会の紹介
  • 相澤病院
  • 相澤東病院
  • 相澤健康センター
  • 地域在宅医療支援センター
  • サービス付き高齢者向け住宅「結」
  • 脳画像研究所
  • 相澤健康スポーツ医科学センター(JAMS)
  • Aiショップ

〒390-8510 長野県松本市本庄2-5-1 Tel.0263-33-8600 Fax.0263-32-6763

救命救急センター
地域がん診療連携拠点病院
地域医療支援病院
基幹型臨床研修病院

病院紹介

病院紹介
110年の歴史
質と安全への取り組み
患者さん中心の医療
統計情報
認定・指定
臨床研究
治験について
イベント・地域活動
メディア・広報
職員の派遣について
ご寄付について
病児保育室「ひだまり」

疾患と治療

がん
脳卒中
心臓病
糖尿病
主な疾患

診療科・専門施設

診療科のご紹介
医師のご紹介
専門施設のご紹介

受診のご案内

外来受診のご案内
外来医師担当表
ご相談・お問い合わせ
セカンドオピニオン
連携医療機関のご案内
入院・お見舞いのご案内
お産のご案内
医療費のお支払い
PHRサービス「NOBORI」
患者さん・ご家族への説明動画

アクセス

アクセス
フロアマップ

医療関係者の方へ

患者さんのご紹介について
病診連携・病病連携
保険薬局の方へ
相澤シミュレーションセンター
医学雑誌

採用情報

採用情報
職員向け研修(J-TES)
奨学金制度
働き方・福利厚生
職種別キャリアサポート
採用に関するお問い合わせ

運営組織

慈泉会の紹介
相澤病院
相澤東病院
相澤健康センター
地域在宅医療支援センター
サービス付き高齢者向け住宅「結」
脳画像研究所
相澤健康スポーツ医科学センター(JAMS)
Aiショップ

プライバシーポリシー | 関連サイトリンク  

©2021-2025 Jisenkai Aizawa Hospital All rights reserved.
NoteInstagramTwitterYouTube